设为首页 | 收藏本站

国家住建部发布:第一批“好房子”建设经验做法

发表时间:2025-08-21 20:20

图片

编者按:

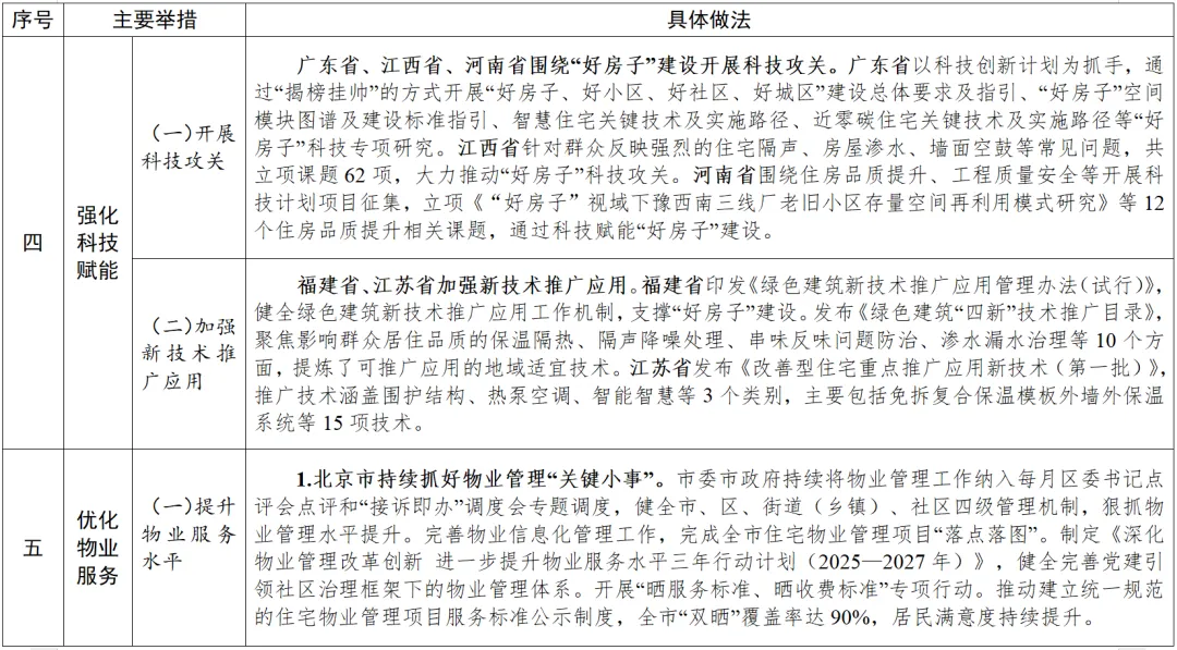
为全面贯彻落实党中央、国务院关于“好房子”建设的决策部署,加大“好房子”工作推动力度,住房和城乡建设部总结各地“好房子”建设经验做法,形成《“好房子”建设经验做法(第一批)》,要求各地结合实际学习参考。


图片
图片
图片
图片
图片
图片
图片





                    电话:010-51167896

                    传真:010-51164646

                    地址:北京市朝阳区管庄东里甲1  
                    编码:100024